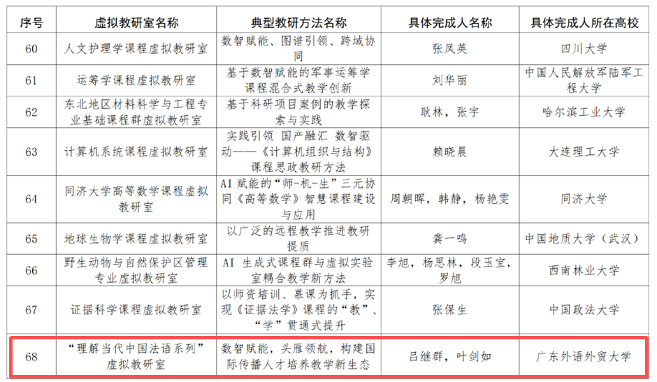
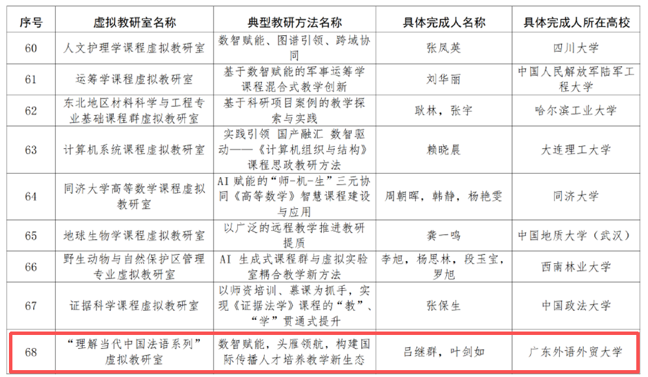
本网讯 12月10日,教育部2025年度虚拟教研室试点建设典型名单正式公布。由广东外语外贸大学杨晓敏教授负责的“理解当代中国法语系列”虚拟教研室成功入选,凭借教研案例“数智赋能,头雁领航,构建国际传播人才培养教学新生态”入选典型教研方法名单。



作为推动外语教育高质量发展的重要实践载体,“理解当代中国法语系列”虚拟教研室自2023年11月入选教育部第三批虚拟教研室建设试点以来,始终以习近平新时代中国特色社会主义思想为指引,聚焦“三进”工作落地与课程共建共享,在教研理念、实施路径和育人成效上实现多重突破。
在教研理念方面,教研室突破传统外语教学“重技能、轻价值”的局限,通过“嵌入式”与“融合式”课程设计,将价值引领、文化认同与本土根基深度融入教学体系,完成从工具性语言训练到价值性育人塑造的范式转变。推动法语教学从“语言赋能”迈向“文化赋能”,实现语言训练、文化自信与价值塑造的深度融合。
在路径创新方面,教研室以荣获国家级教材奖的“理解当代中国”法语系列教材为基础,深度融合慕课等数字资源与AI智能工具,同时依托虚拟教研室构建跨校协同、线上线下融合的教师发展共同体,构建了“教材+技术+协同”的智慧教研新生态。该模式推动了教学从规模化向精准化与个性化迈进,为全国法语教学改革提供了可复制、可推广的实践范式。其辐射成效显著,迄今已举办20期全国性教研活动,累计覆盖教师逾2000人次,有力促进了全国法语教师队伍的专业成长与教研能力整体提升。
在人才培养方面,教研室发挥“头雁”效应推动多语种互鉴共进,将人才培养直接对接国际传播能力建设,精准培育了一批既掌握扎实外语技能,又具备运用外语讲述中国故事能力的国际传播新生力量。将学习成果运用于“讲好中国故事”一线,实现学用结合的闭环培养。
作为推动教育数字化转型的重要平台,“理解当代中国法语系列”虚拟教研室的成功入选,既是广外外语教育教研实力与创新活力的集中体现,也为全国法语及相关外语专业的课程创新与教师发展提供了可借鉴的实践范式。展望未来,教研室将持续深化跨校协同机制,升级智慧教研平台功能,不断拓展其示范引领的广度与深度,为扎实推动“三进”工作、服务高等外语教育高质量发展注入持续动能。