本网讯 4月14日,2016年“4.23”世界读书日活动月开幕。本届读书日活动月以“莎翁·因爱永生”为主题,从即日起至5月中旬,13项大型活动将迎候广外师生。
图书馆馆长孔晓明在开幕式致辞时指出,互联网时代,在图书馆到处都能看到聚精会神于眼前方寸屏幕的“读屏一族”,相较于传统的捧一本纸书翻阅品味的方式,这种更加快捷、更加碎片式的阅读,也正在悄然成为趋势。统计表明,学生进馆读书除了享受图书馆的环境外,数字资源的利用率也在上升,进馆人数更是稳中有升。同时,他也鼓励大家多借阅纸质书籍,养成“多借书、多看书、读好书”的生活习惯,让纸墨书香陪伴同学们度过美好的校园生活。

孔晓明致开幕词

范静静主持开幕式
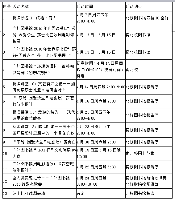
2016年4月23日是莎士比亚逝世400周年的日子,莎士比亚与广外有着密切的关系,广外的教授将莎士比亚的诗作带到了中国。学校的英文戏剧大赛也颇受全校师生的欢迎。在莎翁的戏剧中,爱是永恒不变的主线。在第21个世界读书日来临之际,图书馆共设计有13项活动,其中包括8项莎士比亚主题活动,图书馆传统的书展活动、悦读讲堂、诗歌夜读会等活动将持续开展,此外还将利用两项横跨南北校区的百科知识竞赛和DV大赛,邀请大家一起走进莎翁的世界,以爱之名,来缅怀和纪念这位文学巨匠。
开幕式的首场讲座上, 中山大学中文系讲师肖剑博士主讲:文艺复兴之镜——如何阅读莎士比亚《哈姆雷特》。肖剑博士的多视角详细梳理讲解和范书记画龙点睛的精彩点评受到学生的欢迎。
附:广外图书馆“世界读书日”活动月系列活动:
