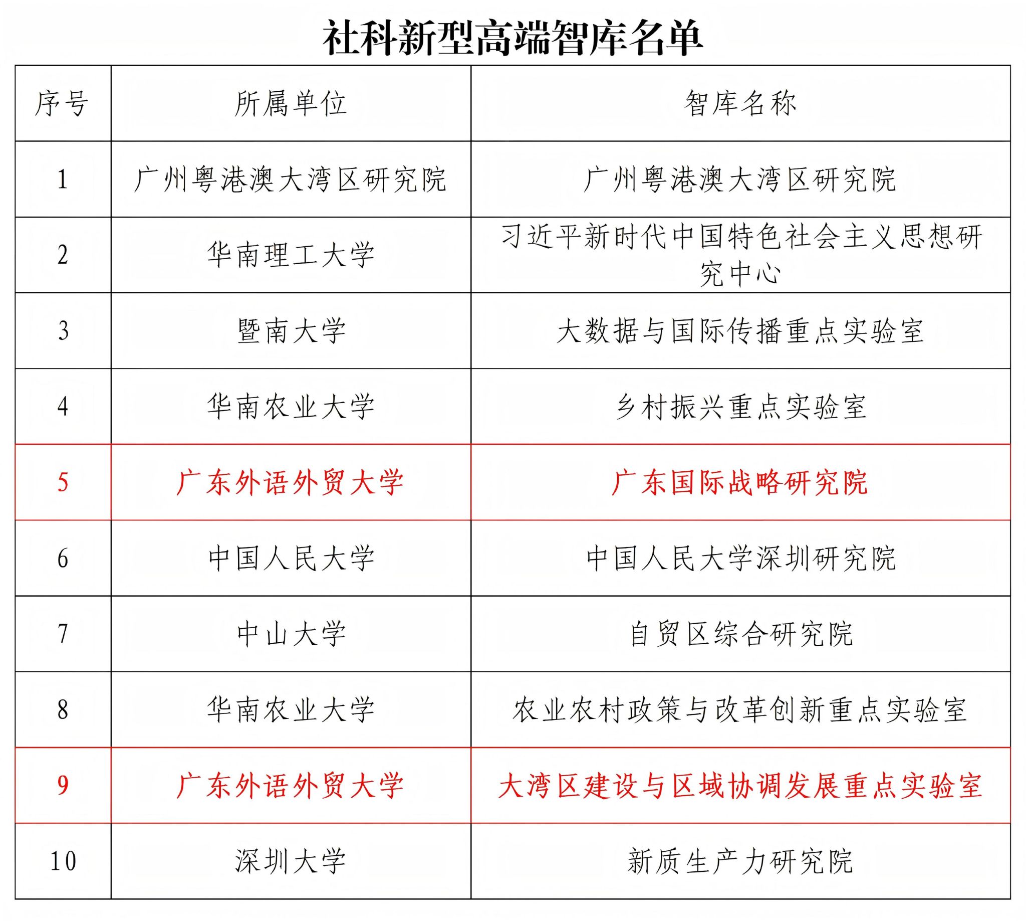
本网讯 近日,广东省社科联公布了社科新型智库评审结果,我校广东国际战略研究院、大湾区建设与区域协调发展重点实验室成功入选省社科新型高端智库(全省共10家),是全省入选高端智库数量最多的高校之一。

本次评审是广东省社科联为深入贯彻落实国家、省关于加强中国特色新型智库建设的决策部署,根据《社科新型智库“强基攀登计划”实施方案(2025—2028年)》要求开展,综合考虑了各申报机构的建设基础、成果贡献、社会影响力及与省社科联的合作情况。
此次两家科研机构同时入选省社科新型高端智库,既是对我校长期以来在服务“一带一路”倡议、粤港澳大湾区建设等领域所取得成效的高度肯定,也为新型智库的高质量发展注入了新动能、打造了新平台。当前正值“十五五”规划开局之年,学校也将以此为契机,紧密对接国家战略需求与广东改革发展实际,聚焦国家重大战略部署及省委、 省政府中心工作,持续深化战略性、前瞻性、储备性研究,不断提升咨政服务的能力与水平,打造广外智库品牌,为广东高质量发展贡献广外力量。
智库简介:
1、广东国际战略研究院

广东国际战略研究院成立于 2009年,是广东省委、省政府设立在广东外语外贸大学的新型高校智库。研究院聚焦“一带一路”、全球经济治理、大国关系与区域治理等研究方向,是外交部政策研究重点合作单位、教育部战略研究重点基地、中联部“一带一路”智库合作联盟理事单位、广东省首批重点建设智库、广东省委财经委合作智库。
2、大湾区建设与区域协调发展重点实验室

大湾区建设与区域协调发展重点实验室成立于2022年,由广东外语外贸大学整合法学、经济学、管理学等优势学科组建,同年获批为广东省哲学社会科学重点实验室。实验室聚焦粤港澳大湾区新发展格局战略支点、高质量发展示范地、中国式现代化引领地的“一点两地”全新定位,以“国家所需、湾区所急、广外所能”为导向,统筹学术研究、决策咨询、人才培养、社会服务,构建跨学科融合与产学研用联动机制,着力打造中国特色新型智库与新文科重点实验室。