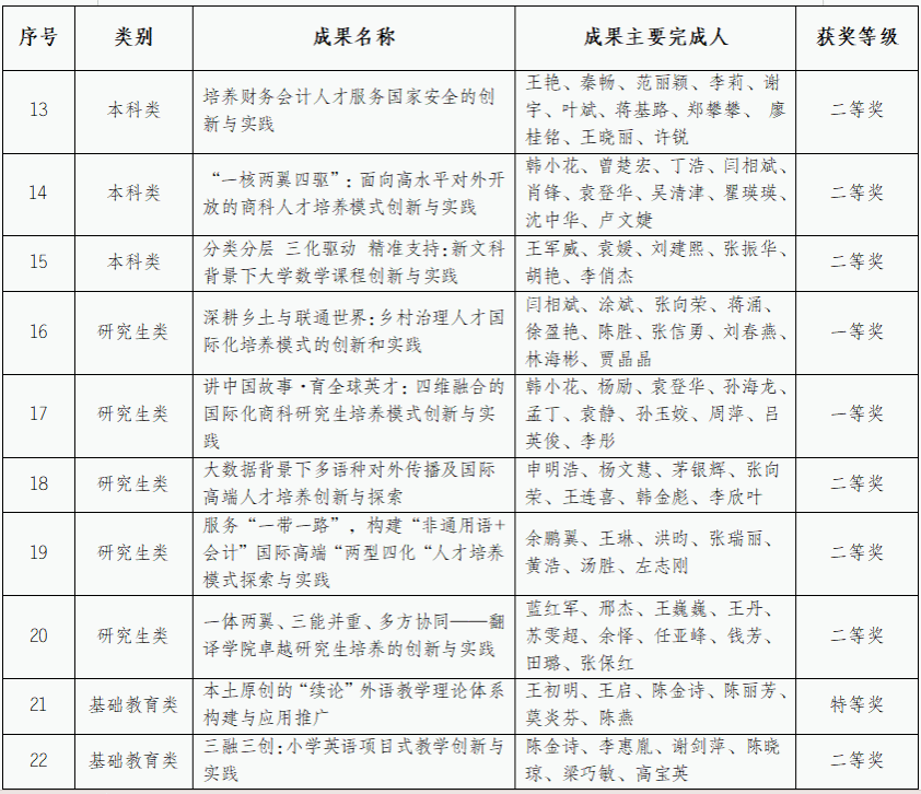
本网讯 近日,2025年全省学校优秀教学成果奖评选结果公布,我校获高等教育类教学成果奖20项,包括特等奖1项(本科类),一等奖5项(本科类3项,研究生类2项),二等奖14项(本科类11项,研究生类3项);基础教育类2项,包括特等奖1项,二等奖1项。
教育教学成果奖是衡量高校人才培养和教学改革成效的重要标志,集中反映学校落实立德树人根本任务、提升教育教学水平的阶段性进展。近年来,我校高度重视高水平教学成果的培育与积累,通过系统规划、重点支持、持续建设,引导广大教师积极参与教学改革与实践,在人才培养体系优化、专业与课程建设、教学模式创新等方面取得了一系列具有示范意义的成果。我校此次获奖层次与数量持续提升,体现了学校在教育教学改革方面的扎实成效。
下一步,学校将充分发挥获奖成果的引领带动作用,进一步加大对教育教学改革的扶持力度,鼓励教师继续深化教学研究与实践创新,持续提升育人质量与教学水平,为推动学校高质量发展奠定坚实教育基础。
附:我校省级优秀教学成果奖获奖成果一览表


